世界杯网上购买平台(China)官方网站
媒体中心
世界杯网上购买平台(China)官方网站视频
世界杯网上购买平台(China)官方网站新闻
集团新闻
廉洁视窗
内刊
总第29期
总第28期
总第27期
总第26期
总第25期
总第24期
总第23期
总第22期
总第21期
总第20期
总第19期
总第18期
总第17期
项目案例
全过程工程咨询
项目管理
工程监理
造价咨询
招采信息
资格预审公告
招标公告
变更公告
中标结果公示
服务反馈
监理业务评价
招标代理项目评价
造价咨询项目评价
了解我们
资质证书
业务
工程监理
招标代理
造价咨询
工程咨询
报建
代建
项目管理
政府采购
数智化新咨询
远程支持中心
所获荣誉
企业文化
联系我们
招采信息
资格预审公告
招标公告
变更公告
中标结果公示
世界杯网上购买平台(China)官方网站
招采信息
变更公告
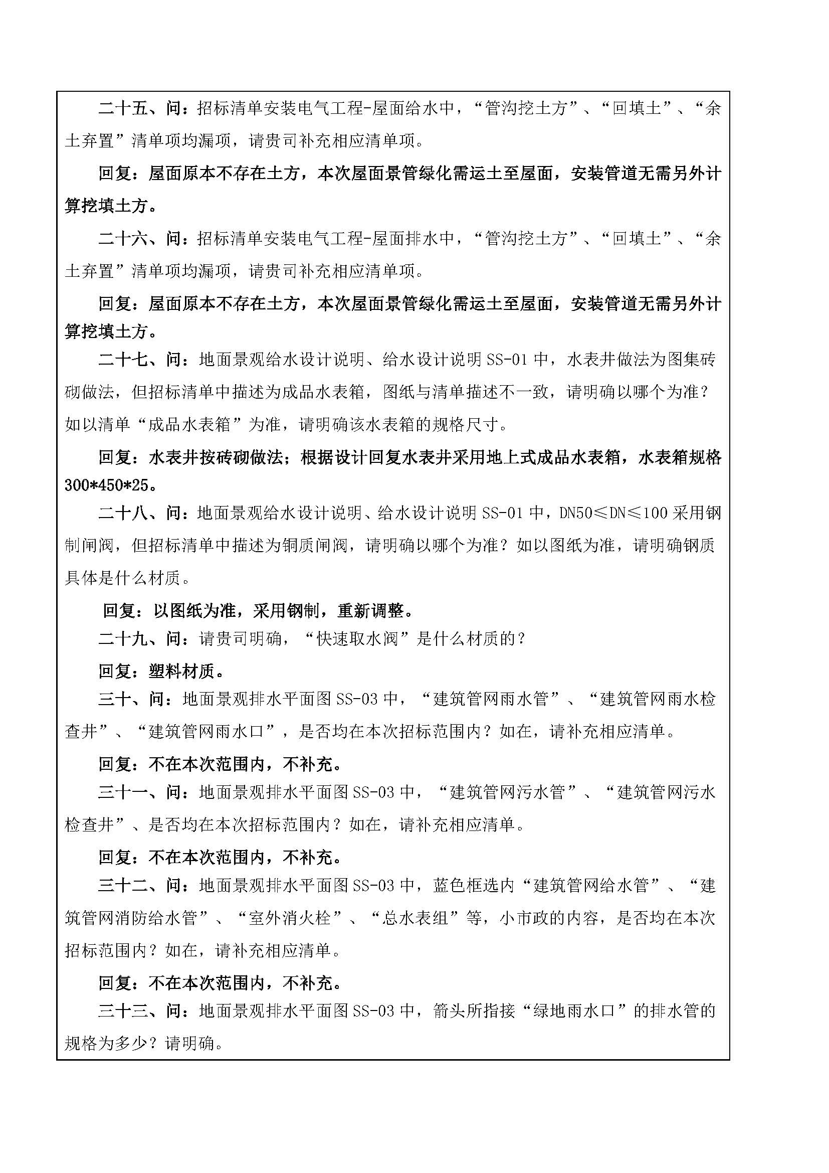
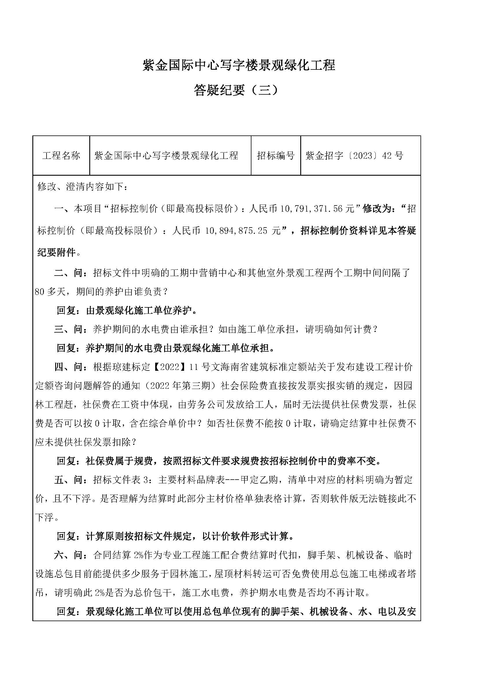
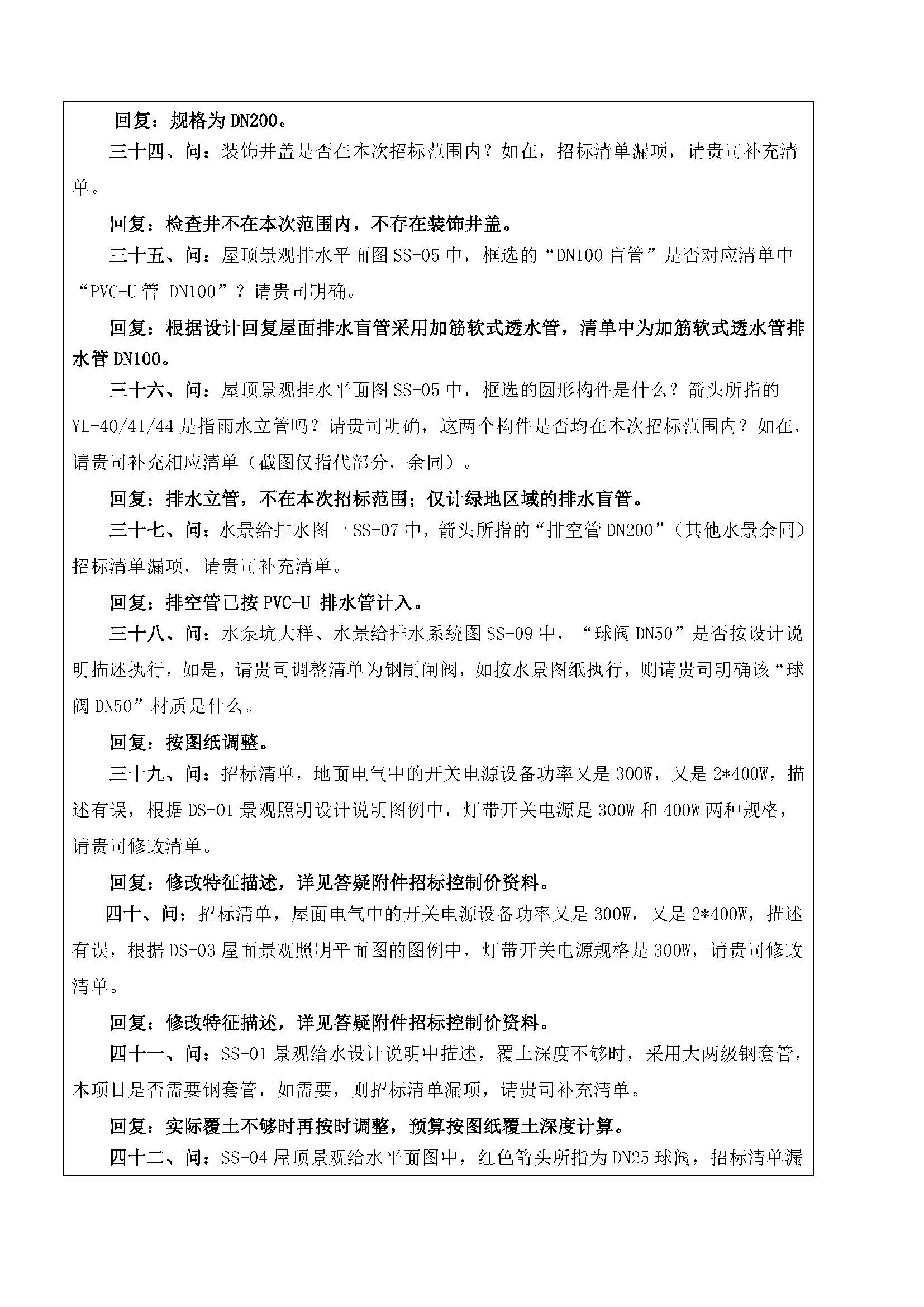
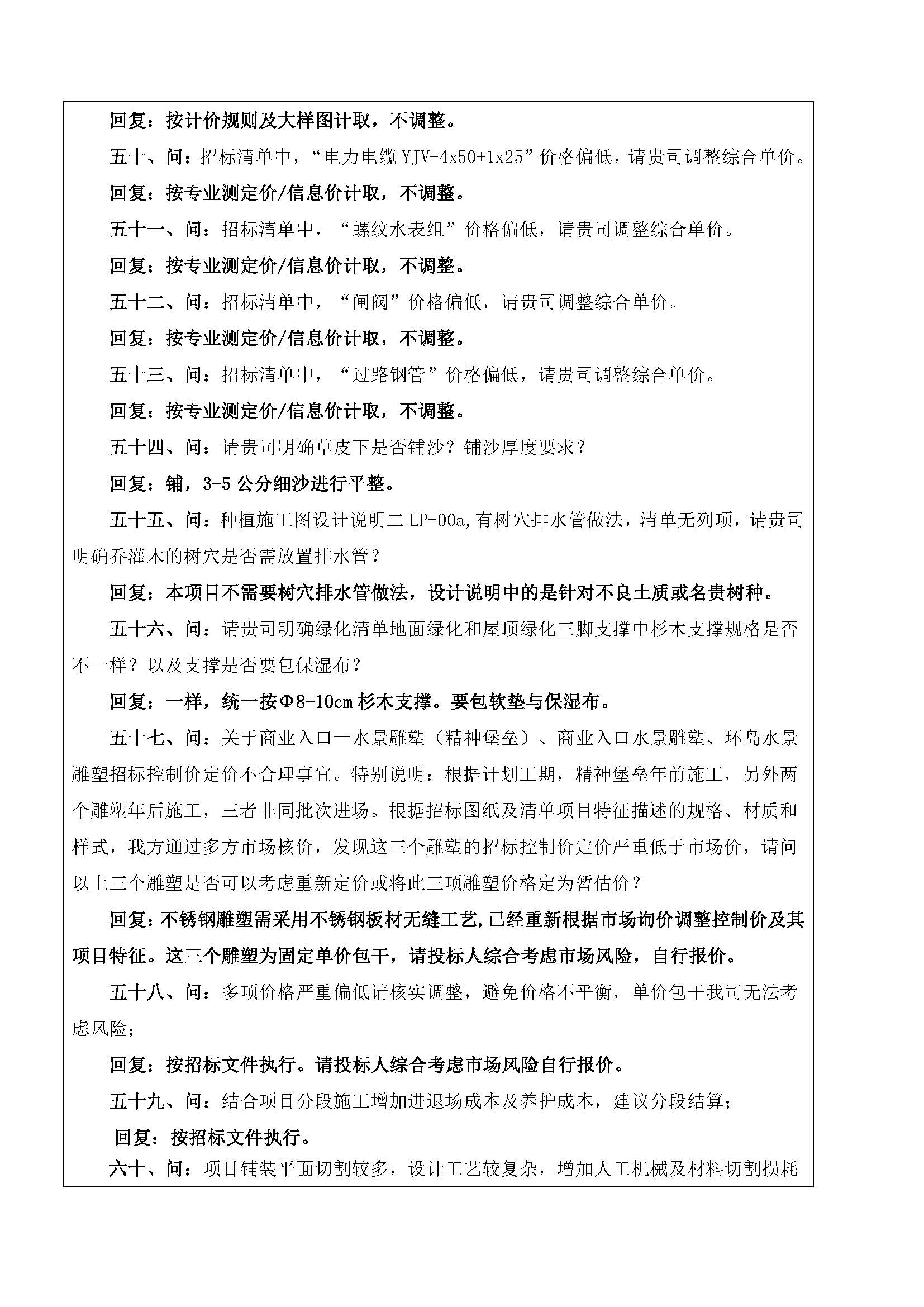
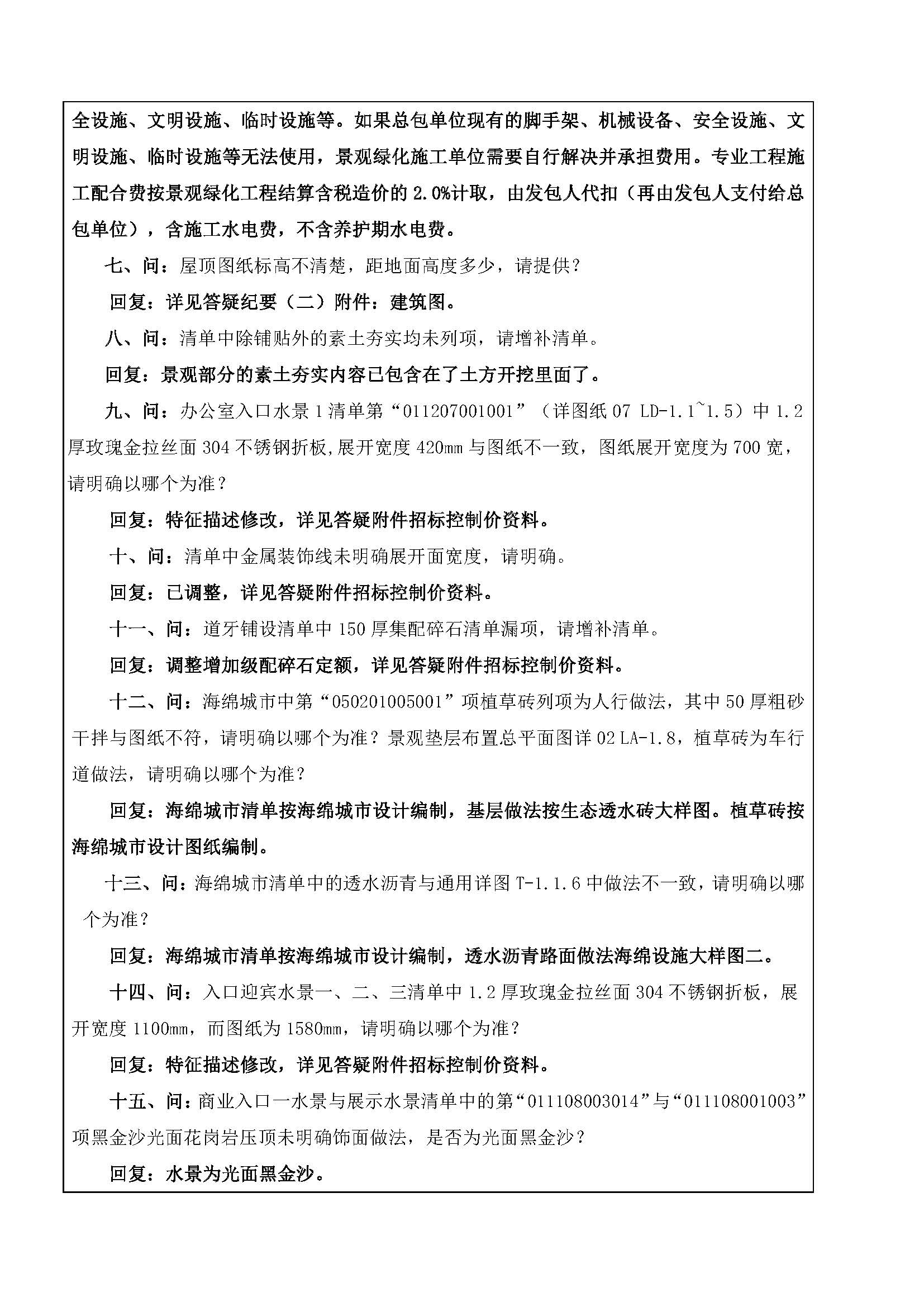
变更公告 | 紫金国际中心写字楼景观绿化工程 答疑纪要(三)
2023-09-20
答疑纪要(三)附件:紫金国际中心写字楼景观绿化工程.zip
上一篇:
中标结果公示 | 紫金国际中心写字楼景观绿化工程
下一篇:
变更公告 | 紫金国际中心写字楼景观绿化工程 答疑纪要(二)
To Top
开云在线(中国)唯一官方网站
|
满冠官方网站
|
九州体育娱乐官网
|
星空体育·(中国)官方网站-登录入口
|
熊猫体育首页
|
悟空体育平台
|
新利网页版页面登录
|
乐动在线官网
|
九州酷游中国官方网站
|